2024年1月19日 16:33:35 星期五
  • 简体版|
  • 繁体版|
  • 登录
  • 无障碍
  • 网站支持IPv6
广西信访
广西壮族自治区信访局2020年部门预算




   


  第一部分:自治区信访局概况


一、主要职能


二、机构设置情况


第二部分:自治区信访局2020年部门预算报表


表一:部门收支总表


表二:部门收入总表


表三:部门支出总表


表四:财政拨款收支总表


表五:一般公共预算支出表


表六:一般公共预算基本支出表


表七:一般公共预算“三公”经费支出表


表八:政府性基金预算支出表


第三部分:自治区信访局2020年部门预算情况说明


一、部门收支预算情况说明


二、部门收入预算情况说明


三、部门支出预算情况说明


四、财政拨款收支预算情况说明


五、一般公共预算支出情况说明


六、一般公共预算基本支出情况说明


七、一般公共预算“三公”经费情况说明


八、政府性基金预算情况说明


九、其他重要事项情况说明


第四部分:名词解释



第一部分:自治区信访局概况



一、主要职能


1.负责处理区内外群众及港澳台、境外人士、法人及其他组织通过信访渠道给自治区党委、自治区人民政府及领导同志的来信来电,接待来访。受理向自治区人民政府举报、投诉的行政案件。


2.负责向自治区党委、自治区人民政府反映群众来信来电来访中提出的重要建议、意见和问题,综合研判信访信息,开展调查研究,提出完善有关政策、法律法规和解决信访问题的意见和建议。


3.承担督促检查领导同志信访批示件落实情况的责任,承办国家信访局、上级有关部门向自治区党委、自治区人民政府转送、交办和自治区党委、自治区人民政府领导同志批示交办的重要信访事项。负责向我区各地各部门和单位交办、转办、移送信访事项,督促检查信访事项办理落实情况。


4.承担协调处理群众赴邕进京非正常上访的责任,负责组织协调处理跨地区、跨部门、跨行业的信访事项。


5.承担自治区人民政府负责的信访事项复查复核日常工作;指导复杂疑难信访事项的听证工作。


6.协调、检查、指导全区信访工作;起草有关信访工作的方针、政策和规章、办法草案;对信访事项办理过程中存在的问题和不足,提出改进工作和责任追究的意见和建议。


7.组织实施信访问题排查化解工作,完善信访信息汇集分析机制。指导全区信访信息系统建设和应用,组织信访干部教育培训工作。


8.承担自治区信访工作联席会议的日常工作,督促落实联席会议决定的事项。


9.负责协调全区信访工作的宣传和信息发布。


10.承办自治区党委、自治区人民政府交办的其他事项。


11.负责全区信访信息系统的建设、运行、开发和管理工作;负责对全区各级各部门信访信息系统的建设、应用工作提供技术保障;负责全区信访信息系统业务技能培训工作;承担信访数据统计工作。


除以上主要职责外,另职责调整主要内容:1.加强对信访工作的综合协调指导职责,推动建立健全信访工作协调配合机制,充分发挥自治区信访工作联席会议办公室的作用。2.加强对信访问题排查化解和信访信息汇集分析职责,将信访工作的重心由事后处理转移到事前排查化解,增强信访工作的预见性和针对性。3.加强对重大信访事项督查督办职责,完善信访诉求表达方式,进一步畅通信访渠道,确保信访工作决策部署得到贯彻落实,推动群众信访问题得到妥善解决。


二、机构设置情况


我局属自治区党委工作机构,为正厅级行政单位,内设8个职能处(室):办公室、综合指导处、办信处(投诉受理处)、接访处、信访联络处、督查调研处、复查复核处、机关党委(人事处)。所属的基层单位是广西信访信息中心,为全额拨款的公益一类事业单位。




第二部分:自治区信访局2020年部门预算公开报表




详见附件:广西壮族自治区信访局2020年部门预算报表及“三公”经费预算报表公开报表





第三部分:自治区信访局2020年部门预算说明



 一、部门收支预算情况说明


2020年部门收支总预算2972.98万元,同比减少24.48万元,同比下降0.82%。收入包括:一般公共财政预算拨款;支出包括:一般公共服务支出、社会保障和就业支出、卫生健康支出、住房保障支出。


 二、部门收入预算情况说明


2020年收入总预算2972.98万元,同比减少24.48万元,同比下降0.82%,全部为一般公共财政预算拨款。


2020年收入预算总体减少的原因:严格执行从严从紧编制预算规定,根据相关规定统一按比例压减项目支出,收入预算总体相应减少。


三、部门支出预算情况说明


2020年支出总预算2972.98万元,全部为一般公共预算拨款。其中,基本支出预算1476.78万元,占支出总预算49.67%,同比增加21.11万元,增长1.45%;项目支出预算1496.2万元,占支出总预算50.33%,同比减少45.6万元,下降2.96%。支出下降的主要原因与收入下降的主要原因相同。


(一)按支出功能分类科目划分,共分为四类,其中:


1.201一般公共服务类2598.25万元,占支出总预算87.4%,同比减少17.23万元,下降0.66%;


2.208社会保障和就业类217.39万元,占支出总预算7.31%,同比减少15.4万元,下降6.62%;


3.210卫生健康类57.97万元,占支出总预算1.95%,同比增加3万元,增长5.46%;


4.221住房保障支出类99.37万元,占总支出预算3.34%,同比增加5.14万元,增长5.45%。


(二)按支出结构分类划分,分为基本支出预算和项目支出预算。


1.基本支出预算


基本支出预算1476.78万元,占支出总预算49.67%,同比增加21.11万元,增长1.45%,其中:


工资福利支出预算1133.42万元,占基本支出预算78.6%,同比减少8.62万元,下降0.75%;


商品和服务支出预算250.37万元,占基本支出预算17.36%,同比减少12.57万元,下降4.78%;


对个人和家庭的补助支出预算58.19万元,占基本支出预算4.04%,同比增加7.5万元,增长14.8%。


2.项目支出预算


项目支出预算1496.2万元,占支出总预算50.33%,同比减少45.6万元,下降2.96%,由29个专项项目组成。其中:


商品和服务支出预算1278.3万元,占项目支出预算85.44%,同比减少54.75万元,下降4.11%。


资本性支出预算217.9万元,占项目支出预算14.56%,同比增加9.15万元,增长4.38%。


四、财政拨款收支预算情况说明


2020年财政拨款收支总预算2972.98万元。收入全部为一般公共预算拨款;支出包括一般公共服务支出2598.25万元、社会保障和就业支出217.39万元、卫生健康支出57.97万元、住房保障支出99.37万元


五、一般公共预算支出情况说明


2020年一般公共预算拨款支出2972.98万元,其中:基本支出1476.78万元,项目支出1496.2万元。


行政运行(党委办公厅(室)及相关机构事务)支出1043.76万元,全部是基本支出预算。主要用于局机关为保证日常运转发生的基本支出。如根据国家规定的基本工资和津补贴标准等安排的人员经费支出,按自治区统一规定的开支标准安排的办公费、印刷费、水电费、培训费、差旅费、会议费等日常公用经费支出。


一般行政管理事务(党委办公厅(室)及相关机构事务)支出1076.2万元全部是项目支出预算。主要用于本局机关为完成各项信访工作任务、保障信访事业发展而发生的项目支出。


专项业务(党委办公厅(室)及相关机构事务)支出420万元,全部是项目支出预算。主要用于事业单位为完成各项信访工作任务、保障信访事业发展而发生的项目支出。


事业运行(党委办公厅(室)及相关机构事务)支出58.29万元全部是基本支出预算。主要用于事业单位为保证日常运转发生的基本支出。如根据国家规定的基本工资和津补贴标准等安排的人员经费支出,按自治区统一规定的开支标准安排的办公费、印刷费、水电费、培训费、差旅费、会议费等日常公用经费支出。


归口管理的行政单位离退休支出18.65万元,全部是基本支出预算。主要用于局机关按规定提取的退休人员定额公用经费支出、改革前获得荣誉改革后退休人员退休补助支出及退休人员各种补贴等支出。


机关事业单位基本养老保险缴费支出132.49万元,全部是基本支出预算。主要用于根据自治区统一规定,按机关事业单位在职职工工资总额的一定比例计缴的基本养老保险缴费支出。


机关事业单位职业年金缴费支出66.25万元,全部是基本支出预算。主要用于根据自治区统一规定,按机关事业单位在职职工工资总额的一定比例计缴的职业年金缴费支出。


行政单位医疗支出54.72万元,全部是基本支出预算。主要用于根据自治区统一规定,按行政机关在职职工工资总额的一定比例计缴的医疗保险。


事业单位医疗支出3.25万元,全部是基本支出预算。主要用于根据自治区统一规定,按事业单位在职职工工资总额的一定比例计缴的医疗保险。


住房公积金支出99.37万元,全部是基本支出预算。主要用于按照国家统一规定,为机关事业单位干部职工计缴的住房公积金。


六、一般公共预算基本支出情况说明


2020年一般公共预算基本支出1476.78万元,其中:


人员经费1226.41万元,主要包括:基本工资、津贴补贴、奖金、伙食补助费、绩效工资、机关事业单位基本养老保险缴费、职业年金缴费、城镇职工基本医疗保险缴费、其他社会保障缴费、住房公积金、离休费、退休费、其他对个人和家庭的补助支出。


公用经费250.37万元,主要包括:办公费、印刷费、水费、电费、邮电费、差旅费、维修(护)费、会议费、培训费、公务接待费、劳务费、工会经费、福利费、公务用车运行维护费、其他交通费用、其他商品和服务支出。


七、一般公共预算“三公”经费情况说明


(一)2020年部门预算全口径安排的“三公”经费预算情况


2020年部门预算共安排“三公”经费支出预算30.22万元(全口径),其中:因公出国(境)经费支出预算12.00万元,公务接待费支出预算7.00万元,公务用车运行维护费11.22万元,公务用车购置费0万元。


(二)2020年一般公共预算安排的“三公”经费预算情况


2020年一般公共预算安排的“三公”经费支出预算30.22万元,比2019年预算18.32万元增加11.9万元,同比增长64.96%,其中:


1.因公出国(境)经费12万元,同比增加12万元。增加的原因主要是根据自治区财政厅编制2019年部门预算要求,2019年因公出国(境)经费不编入部门预算,年中由各单位根据外事管理部门批准的年度出国(境)计划申请追加,而2020年部门预算编制要求将因公出国(境)经费编入部门预算。


2.公务接待费2020年预算7.00万元,比2019年减少0.1万元,下降1.41%,主要用于安排接待国家信访局及兄弟省(市、自治区)有关领导来我区参加各类会议、重大活动和调研考察等公务活动的接待费用以及开展业务活动需要开支的公务接待费用。下降原因主要是进一步压减公务接待费支出。


3.公务用车费2020年预算11.22万元。其中,公务用车运行维护费2019年预算11.22万元,与上年一致,主要用于机要文件交换、市内执行公务等所需公务用车燃料费、维修费、过桥过路费、保险费以及车辆年审等支出;公务用车购置费2020年预算0万元,与上年一致。


八、政府性基金预算情况说明


2020年没有政府性基金预算财政拨款收入,也没有政府性基金预算财政拨款收入安排的支出。


九、其他重要事项情况说明


(一)机关运行经费情况说明


2020年度机关运行经费财政拨款预算242.21万元,比2019年减少11.82万元,下降4.65%。如按自治区统一规定的开支标准安排的办公费、印刷费、水电费、培训费、差旅费、会议费等日常公用经费支出。


另外,广西壮族自治区信访局下属1个全额拨款事业单位,事业单位运行相关经费财政拨款预算8.16万元,比2019年减少0.75万元,下降8.42%。


(二)政府采购预算情况说明

    2020年政府采购预算为734.83万元,同比减少246.49万元,下降25.12%,减少因素主要是按照相关规定统一按比例压减项目支出,政府采购规模相应减少。其中:政府集中采购预算为229.42万元,占政府采购预算31.22%,同比增加95.75万元,增幅71.63%;部门集中采购预算11.7万元,占政府采购预算1.59%,同比减少426.14万元,下降97.33%;分散采购预算493.71万元,占政府采购预算67.19%,同比增加83.9万元,增幅20.47%

(三)国有资产占有使用情况说明

根据自治区公务用车制度改革方案相关规定核定我局保留的公务用车编制为3辆,实有3辆,全部为机要通信和应急用车。

(四)预算绩效管理情况说明

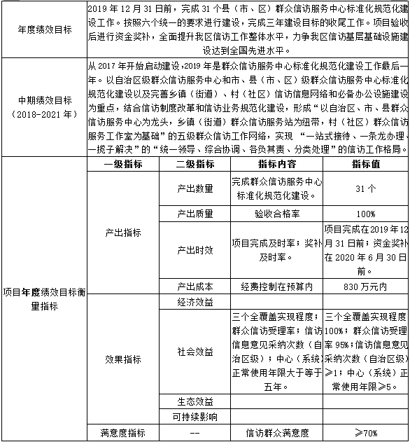
    2020年本部门除公用经费、人员经费、“三公”经费等以外的所有预算额度在200万元以上(含200万元)部门预算项目共1个:全区群众信访服务中心标准化规范化建设工作奖补资金,为补助市县项目,经费预算830万元。







第四部分:名词解释



一、财政拨款收入:指自治区财政部门当年拨付的资金。


二、事业收入:指事业单位开展专业业务活动及辅助活动所取得的收入。


三、经营收入:指事业单位在专业业务活动及其辅助活动之外开展非独立核算经营活动取得的收入。


四、其他收入:指除上述“财政拨款收入”、“事业收入”、“经营收入”等以外的收入。


五、用事业基金弥补收支差额指事业单位在当年的“财政拨款收入”、“事业收入”、“经营收入”、“其他收入”不足以安排当年支出的情况下,使用以前年度积累的事业基金(事业单位当年收支相抵后按国家规定提取、用于弥补以后年度收支差额的基金)弥补本年度收支缺口的资金。


六、年初结转和结余:指以前年度尚未完成、结转到本年 按有关规定继续使用的资金。


七、结余分配:指事业单位按规定提取的职工福利基金、事业基金和缴纳的所得税,以及建设单位按规定应交回的基本建设竣工项目结余资金。


八、年末结转和结余:指本年度或以前年度预算安排、因客观条件发生变化无法按原计划实施,需要延迟到以后年度按有关规定继续使用的资金。


九、基本支出:指为保障机构正常运转、完成日常工作任务而发生的人员支出和公用支出。


十、项目支出:指在基本支出之外为完成特定行政任务和事业发展目标所发生的支出。


十一、经营支出:指事业单位在专业业务活动及其辅助活动之外开展非独立核算经营活动发生的支出。


十二、“三公”经费:纳入自治区财政预决算管理的“三公”经费,是指自治区本级各部门用财政拨款安排的因公出国(境)费、公务用车购置及运行费和公务接待费。其中,因公出国(境)费反映单位公务出国(境)的国际旅费、国外城市间交通费、住宿费、伙食费、培训费、公杂费等支出;公务用车购置及运行费反映单位公务用车车辆购置支出(含车辆购置税)及租用费、燃料费、维修费、过路过桥费、保险费、安全奖励费用等支出;公务接待费反映单位按规定开支的各类公务接待(含外宾接待)支出。


十三、机关运行经费:为保障行政单位(含参照公务员法管理的事业单位)运行用于购买货物和服务的各项资金,包括办公及印刷费、邮电费、差旅费、会议费、福利费、日常维修费、专用材料及一般设备购置费、办公用房水电费、办公用房取暖费、办公用房物业管理费、公务用车运行维护费以及其他费用。